1. DFD (Data Flow Diagram)
Contoh Case - Actor

Extend
Relasi yang digunakan jika use case yang satu mirip dengan use case yang lain.
Include
Relasi jika terdapat perilaku yang mirip dengan beberapa use case.
Cara Menemukan Use Case
Data Flow Diagram (DFD) adalah alat yang digunakan untuk menggambarkan suatu sistem yang telah ada atau sistem baru yang akan dikembangkan secara logika tanpa mempertimbangkan lingkungan fisik dimana data tersebut mengalir ataupun lingkungan fisik dimana data tersebut akan disimpan, yang memungkinkan untuk menggambarkan system sebagai suatu jaringan proses fungsional yang dihubungkan satu sama lain dengan alur data, baik secara manual maupun komputerisasi. DFD ini sering disebut juga dengan nama Bubble chart, Bubble diagram, model proses, diagram alur kerja, atau model fungsi.
Dengan kata lain, DFD adalah alat pembuatan model yang memberikan penekanan hanya pada fungsi sistem.
Beberapa contoh bentuk-bentuk DFD:
12. Entity Relationship Diagram (ERD)
Dalam rekayasa perangkat lunak, sebuah Entity-Relationship Model (ERM) merupakan abstrak dan konseptual representasi data. Entity-Relationship adalah salah satu metode pemodelan basis data yang digunakan untuk menghasilkan skema konseptual untuk jenis/model data semantik sistem. Dimana sistem seringkali memiliki basis data relasional, dan ketentuannya bersifat top-down. Diagram untuk menggambarkan model Entitiy-Relationship ini disebut Entitiy-Relationship diagram, ER diagram, atau ERD.
Model ERD
Notasi-notasi simbolik yang digunakan dalam Entity Relationship Diagram adalah sebagai berikut :
- Entitas, Adalah segala sesuatu yang dapat digambarkan oleh data. Entitas juga dapat diartikan sebagai individu yang mewakili sesuatu yang nyata (eksistensinya) dan dapat dibedakan dari sesuatu yang lain (Fathansyah, 1999). Ada dua macam entitas yaitu entitas kuat dan entitas lemah. Entitas kuat merupakan entitas yang tidak memiliki ketergantungan dengan entitas lainnya. Contohnya entitas anggota. Sedangkan entitas lemah merupakan entitas yang kemunculannya tergantung pada keberadaaan entitas lain dalam suatu relasi.
- Atribut, Atribut merupakan pendeskripsian karakteristik dari entitas. Atribut digambarkan dalam bentuk lingkaran atau elips. Atribut yang menjadi kunci entitas atau key diberi garis bawah.
- Relasi atau Hubungan, Relasi menunjukkan adanya hubungan diantara sejumlah entitas yang berasal dari himpunan entitas yang berbeda.
- Penghubung antara himpunan relasi dengan himpunan entitas dan himpunan entitas dengan atribut dinyatakan dalam bentuk garis.
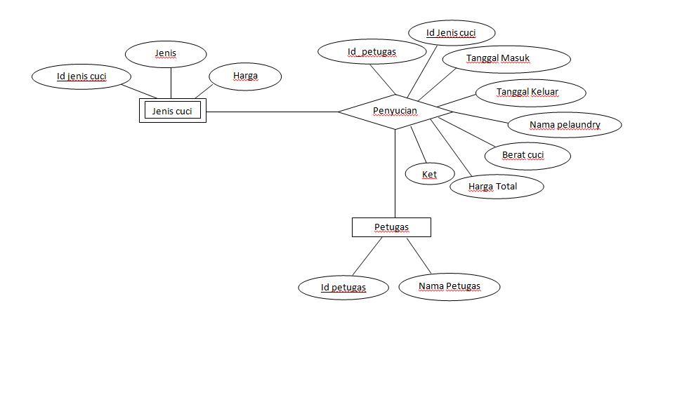
Contoh bentuk-bentuk ERD:
13. Use Case
Diagram Use Case adalah diagram yang menunjukkan fungsionalitas suatu sistem atau kelas dan bagaimana sistem tersebut berinteraksi dengan dunia luar dan menjelaskan sistem secara fungsional yang terlihat user.
Use case diagram menggambarkan fungsionalitas yang diharapkan dari sebuah sistem. Yang ditekankan adalah “apa” yang diperbuat sistem, dan bukan “bagaimana”. Sebuah use case merepresentasikan sebuah interaksi antara aktor dengan sistem. Use case merupakan sebuah pekerjaan tertentu, misalnya login ke sistem, meng-create sebuah daftar belanja, dan sebagainya. Seorang/sebuah aktor adalah sebuah entitas manusia atau mesin yang berinteraksi dengan system untuk melakukan pekerjaan-pekerjaan tertentu. Use case diagram dapat sangat membantu bila kita sedang menyusun requirement sebuah sistem, mengkomunikasikan rancangan dengan klien, dan merancang test case untuk semua feature yang ada pada sistem. Sebuah use case dapat meng-include fungsionalitas use case lain sebagai bagian dari proses dalam dirinya. Secara umum diasumsikan bahwa use case yang di-include akan dipanggil setiap kali use case yang meng-include dieksekusi secara normal. Sebuah use case dapat di-include oleh lebih dari satu use case lain, sehingga duplikasi fungsionalitas dapat dihindari dengan cara menarik keluar fungsionalitas yang common. Sebuah use case juga dapat meng-extend use case lain dengan behaviour-nya sendiri. Sementara hubungan generalisasi antar use case menunjukkan bahwa use case yang satu merupakan spesialisasi dari yang lain.
Notasi Gambar Yang Dipakai Use Case
Actor
Seorang / sebuah aktor adalah sebuah entitas manusia atau mesin yang berinteraksi dengan sistem untuk melakukan pekerjaan-pekerjaan tertentu.
Actor
Seorang / sebuah aktor adalah sebuah entitas manusia atau mesin yang berinteraksi dengan sistem untuk melakukan pekerjaan-pekerjaan tertentu.
Case
Contoh Case - Actor
Extend
Relasi yang digunakan jika use case yang satu mirip dengan use case yang lain.
Include
Relasi jika terdapat perilaku yang mirip dengan beberapa use case.
Cara Menemukan Use Case
- Pola perilaku perangkat lunak aplikasi.
- Gambaran tugas dari sebuah actor.
- Sistem atau “benda” yang memberikan sesuatu yang bernilai kepada actor.
- Apa yang dikerjakan oleh suatu perangkat lunak (bukan bagaimana cara mengerjakannya).
Contoh bentuk-bentuk use case:





0 komentar:
Posting Komentar